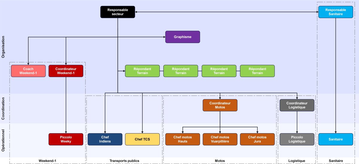
Organisation
Afin de garantir la réussite des missions données par Paléo, une organisation est mise en place pour gérer et coordonner avant et pendant Paléo.
Hiérarchie
L'organisation du secteur est divisée en 3 niveaux hiérarchiques.
La mission de ces trois niveaux est de garantir que les équipes sur le terrain aient les conditions favorables à l'exécution de leurs missions.

L'organisation
Préparation, anticipation, résolution de problème. Les Répondants Terrain sont les garants de l'opérationnel durant tout le festival ainsi que la gestion des situations d'urgence.

La Coordination
Relation extra-secteur, partenaires, point de contact. Les Coordinateurs sont garants de la transmission d'informations et de la résolution de problème. L'expérience leur permet de soutenir le Responsable.

L'Opérationnel
Les Chefs-fes sont responsables de l'application des missions de leurs équipes et garantissent que ce qui a été imaginé soit ce qui est appliqué. Ils sont autonomes pour adapter le travail selon les particularités.
